Introducción
En el mundo de la electrónica, poder generar señales de prueba es fundamental para diseñar, analizar y reparar circuitos. Un generador de funciones permite producir ondas senoidales, triangulares y cuadradas con frecuencia ajustables.
En este proyecto se diseñó y construyó un generador de funciones basado en el XR2206, un circuito integrado clásico muy utilizado en aplicaciones educativas y de laboratorio. Además, el diseño fue adaptado y optimizado, simplificando algunos bloques y mejorando el filtrado de alimentación.
Este generador es ideal para estudiantes, makers y técnicos que quieran tener su propio equipo de pruebas hecho en casa.
Materiales
- 1 CI XR2206CP
- 1 protoboard
- 3 resistencias de 5.1kΩ
- 1 resistencia de 330Ω
- 1 resistencia de 1kΩ
- 2 potenciómetros de 50kΩ
- 1 potenciómetro de 100kΩ
- 1 bornera de 3 terminales
- 1 Dip Switch Negro 4 posiciones
- 2 capacitores electrolíticos 10uF
- 1 capacitor electrolítico de 100uF
- 1 100pF capacitor cerámico (101)
- 1 2200pF capacitor cerámico (222)
- 1 0.047uF capacitor cerámico (473)
- 1 0.1uF capacitor cerámico (104)
- 1 1 uF capacitor cerámico (105)
- 1 header de 2 terminales
- 1 puente
Desarrollo
El generador de funciones propuesto consta de un único circuito integrado, el XR-2206 y un número muy limitado de componentes pasivos. Esto proporciona al ingeniero, estudiante o maker tener un instrumento de laboratorio muy versátil para la generación de formas de onda, a un coste muy inferior al de los generadores de funciones convencionales actualmente disponibles.
El generador de funciones XR-2206 puede generar tres tipos de formas de onda estables (sinusoidal, triangular y cuadrada) con un rango de frecuencia de 1 Hz a 1 MHz y una amplitud ajustable. Para alimentar nuestro circuito usaremos una fuente de alimentación y será alimentado con 9-12 VCC, 30 mA de corriente.
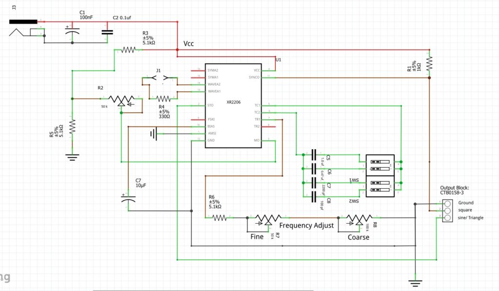
La configuración básica del circuito que veremos y los componentes externos necesarios para el sistema generador de funciones se muestran en la Figura 1.
Diagrama de Conexión
¡Ahora si a trabajar! Partiremos del siguiente circuito:

Descripción del Circuito
- Fuente de Alimentación y Filtrado
El circuito se alimenta con 9 a 12 VDC. Además de que se utilizan capacitores de desacople:
| Componente | Función |
|---|---|
| C1 (100 µF) | Filtrado principal de la fuente |
| C2 (100 nF) | Eliminación de ruido de alta frecuencia |
| Capacitor adicional de 10 µF (agregado) | Colocado entre VCC y GND del XR2206 para mejorar la estabilidad |
Este capacitor adicional ayuda a reducir ruido y evita que la señal de salida se distorsione cuando hay variaciones en la alimentación.
NOTA. Para voltajes mayores de 12VDC, la forma de onda de salida se vuelve inestable.
2. Ajuste de Forma de Onda (Senoidal)
El potenciómetro R2 (50 kΩ) junto con la red de resistencias permite ajustar la distorsión de la onda senoidal. El XR2206 genera internamente una señal triangular y esta red se encarga de “redondearla” para que se parezca a una senoide lo más pura posible.
Este ajuste se calibra observando la señal en un osciloscopio
3. Selección de Forma de Onda
En el diseño original se usaban los conectores J1 y J2, pero en esta versión:
Se reemplazaron por jumpers, simplificando el circuito. Esto permite seleccionar entre:
- Onda triangular
- Onda senoidal
La onda cuadrada se obtiene directamente del pin SYNC del XR2206.
4. Selección de Rango de Frecuencia
El XR2206 necesita un capacitor para definir el rango de frecuencia. En este diseño:
Se utilizó un DIP switch de 4 posiciones para seleccionar distintos capacitores.
En el circuito, se puede observar que el interruptor SW1 y SW2 seleccionan el rango de frecuencia seleccionando el valor de capacitancia entre los pines 5 y 6:
- 10 Hz – 100 Hz
- 100 Hz – 3 kHz
- 3 kHz – 65 kHz
- 65 kHz – 1 MHz
Ajusta la frecuencia deseada modificando el valor alcanzado por el potenciómetro de ajuste de frecuencia fino.
Regla clave:
- Capacitor grande → Frecuencia baja
- Capacitor pequeño → Frecuencia alta
5. Control de Frecuencia (Fino y Grueso)
El bloque Frequency Adjust permite variar la frecuencia dentro del rango seleccionado.
| Control | Función |
|---|---|
| Fine (50 kΩ) | Ajustes pequeños y precisos |
| Coarse (100 kΩ) | Cambios grandes de frecuencia |
Estos potenciómetros modifican la corriente de temporización del XR2206, cambiando directamente la velocidad de oscilación.
6. Salidas del Generador
El bloque de salida incluye tres terminales:
| Terminal | Señal |
|---|---|
| Ground(GND) | Referencia |
| Cuadrada | Onda cuadrada (desde SYNC) |
| Senoidal/Triangular | Señal seleccionada por jumper |
La resistencia en la salida ayuda a proteger el integrado y limitar la corriente.
Funcionamiento
El generador de funciones como sabemos se utiliza para probar la respuesta de circuitos a señales de entrada comunes. El generador de funciones produce diversos patrones de voltaje a diferentes frecuencias y amplitudes.
A grandes rasgos, nuestro generador incluye tres perillas: una para el ajuste de amplitud y otras dos para el ajuste de frecuencia fino y grueso. Un puente que permite seleccionar un rango de frecuencia. El otro puente permite seleccionar una de las tres formas de onda de salida.
- Ajuste de Amplitud: El control de amplitud modifica la intensidad de la señal, que es la diferencia de voltaje entre el alto y el bajo voltaje de la señal de salida. Su control de compensación de corriente continua (CC) modifica el voltaje promedio de la señal con respecto a tierra.
- Ajuste de frecuencia: El control de frecuencia se utiliza para manipular la velocidad de oscilación de la señal de salida y puede tener dos controles: uno para seleccionar el rango de frecuencia y otro para seleccionar una frecuencia exacta. Esto permite que el generador de funciones gestione la drástica variación en la escala de frecuencia requerida por las señales.
- Selección de forma de onda: Este control selecciona el tipo de forma de onda deseado. Los generadores de formas de onda más avanzados utilizan técnicas de síntesis digital directa para generar cualquier forma de onda y, además de las tres formas de onda básicas, suelen incluir formas de onda como rampa, ruido y pulso, así como formas de onda especializadas.
¿Cómo debe ser la conexión para probar mi generador?
Para usar y comprobar su funcionamiento del generador de funciones, vamos a energizarlo con nuestra fuente de voltaje y configurar la señal de salida según la forma deseada.
Esto requiere conectar los cables de tierra y señal a un osciloscopio para verificar los controles. Ajuste el generador de funciones hasta obtener la señal adecuada y conecte los cables de tierra y señal a los terminales de entrada y tierra del dispositivo (nuestro circuito).
Al conectar, deberíamos ver las siguientes señales:



¿En qué puedo usar mi generador de funciones?
Este pequeño, pero potente circuito te permite crear señales controladas para poner a prueba todo tipo de circuitos electrónicos.
¿Estás armando un amplificador? Puedes inyectar una onda senoidal y ver en el osciloscopio si la señal sale limpia o se está distorsionando.
¿Diseñaste un filtro? Solo tienes que variar la frecuencia y observar en qué punto la señal comienza a atenuarse. Así puedes comprobar en la práctica si tu diseño funciona como lo calculaste.
También es una herramienta perfecta para aprender. Con las diferentes formas de onda puedes entender mejor conceptos como:
- Frecuencia
- Periodo
- Amplitud
- Distorsión
Con su salida cuadrada podrás experimentar con circuitos digitales, probar contadores, temporizadores o verificar que una etapa lógica esté respondiendo correctamente de acuerdo a sus datasheets. Mientras tanto, las ondas senoidales y triangulares son excelentes para trabajar con circuitos analógicos, etapas de audio o sistemas de acondicionamiento de señal.
En pocas palabras, este generador es una herramienta perfecta para experimentar, aprender, diagnosticar y mejorar tus diseños electrónicos
Conclusiones
Desarrollar este generador de funciones con el XR2206 no solo implica armar un circuito, sino comprender realmente cómo se generan y moldean las señales eléctricas. A lo largo del diseño se observa como elementos básicos como resistencias, capacitores y potenciómetros influyen directamente en parámetros fundamentales como la frecuencia y la forma de onda.
Aunque el circuito es relativamente simple, el resultado es un instrumento sumamente útil. Este generador puede acompañar al estudiante o técnico en múltiples prácticas, desde pruebas básicas hasta el análisis de circuitos más complejos. Al construir y ajustar este generador, se experimenta de primera mano cómo pequeños cambios en los componentes modifican el comportamiento de la señal. Esto ayuda a desarrollar intuición electrónica, algo que no se obtiene únicamente resolviendo ejercicios en papel.
Pasar de la teoría a un dispositivo funcional fortalece el aprendizaje y permite visualizar de manera práctica conceptos que muchas veces solo se estudian de forma abstracta.

